2月22日,四川大学华西医院生物治疗国家重点实验室陈强和余雅梅团队,与美国俄亥俄州立大学傅天民团队合作,在国际知名期刊《Nucleic Acids Research》(IF=11.501)在线发表了标题为“Mec...
查看详情近日,四川大学华西医院泌尿外科魏强教授团队课题组与美国梅奥医学中心(Mayo Clinic)黄浩杰教授研究团队联合在国际著名学术期刊 PNAS(IF 9.4)在线发表关于肾癌的研究论文“ZMYND8 prefer...
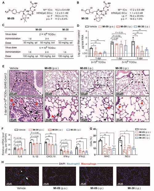
查看详情2月19日,四川大学华西医院生物治疗国家重点实验室联合中科院昆明动物研究所,共同在Science(IF:41.845)上在线发表题为“SARS-CoV-2 Mpro inhibitors with antiviral activity in a trans...
查看详情2021年2月10日,四川大学华西医院生物治疗国家重点实验室和肾病研究室邵振华教授研究团队,联合山东大学于晓-孙金鹏教授团队、西安交通大学张磊教授团队以及香港中文大学(深圳)杜洋教授,...
查看详情2021年1月29日,四川大学华西医院报导了一种具有重要临床意义的新冠病毒Nsp1(Δ500-532)突变株,并从分子病毒、分子流行病和临床表现角度阐述了该突变株的特征。该项成果1月29日以题为 “G...
查看详情近日,四川大学华西医院放疗科柏森团队联合四川大学智能医学中心章毅团队,在爱思唯尔旗下期刊Medical Image Analysis(影响因子11.148)发表文章“Incorporating historical sub-optimal dee...
查看详情近日,国家老年疾病临床医学研究中心(四川大学华西医院)张燕教授、四川大学华西第二医院陈路教授、生物治疗国家重点实验室汪源教授作为共同通讯作者在国际顶尖期刊Cell Research(影响因子...
查看详情近日,四川大学华西医院超声医学科邱逦教授医工交叉学科研究团队在材料领域知名期刊Advanced Materials(IF:27.398)上发表了题为“Metal–Organic‐Framework‐Engineered Enzyme‐Mimetic...
查看详情近日,生物治疗国家重点实验室巩长旸研究员团队在材料领域知名期刊Advanced Functional Materials(IF:16.836)上发表了题为“Multistage Sensitive NanoCRISPR Enable Efficient Intracell...
查看详情11月6日,四川大学华西医院麻醉科陈婵、朱涛、刘进教授团队在国际著名医学期刊Signal Transduction and Targeted Therapy (IF: 13.493) 在线发表了题为Poly(I:C) preconditioning protects t...
查看详情近日,四川大学华西医院核医学科与四川大学计算机学院“自动化核医学骨显像辅助诊断AI”联合研究成果发表在核医学与人工智能交叉领域顶级期刊《Medical Image Analysis》(IF:11.5)。文章...
查看详情近日,生物治疗国家重点实验室董浩浩研究员团队在国际期刊 Nature Structural & Molecular Biology(IF:12.109)上发表了题为 “Structural insights into outer membrane asymmetry mainte...
查看详情11月12日,四川大学华西医院麻醉与转化神经科学中心实验室李涛教授团队在国际著名医学期刊Circulation Research (IF: 14.467) 杂志在线发表了题为Targeting mitochondria-inflammation circu...
查看详情2020年11月,四川大学华西医院康复医学中心高强教授团队临床研究成果“Cerebellar Theta-Burst Stimulation Combined With Physiotherapy in Subacute and Chronic Stroke Patients: A Pilot...
查看详情近日,四川大学华西医院临床磁共振研究中心吴昊星研究团队在化学领域知名期刊Angewandte Chemie(影响因子12.96)发表题为“A general strategy to design highly fluorogenic far-red and n...
查看详情