真人电子网址 - 手机app官方版免费安装
信息公开网
首页
医院概况
医院介绍
机构设置
患者服务
预约挂号
就诊须知
出-入院服务
交通路线
医院导航
医保服务
常见问题
意见建议
专家门诊表
科室导航
手术科室
非手术科室
危重急救
医技平台科室
通知公告
通知信息
招生招聘
招标公告
新闻中心
综合新闻
专题专栏
媒体聚焦
视频展播
科学研究
学术成果
科研展示
百年华西
华西院史馆
百年华西
终身教授
学科树
员工常用入口
人力资源管理系统
OA
数字图书馆
MENU
首页
医院概况
医院介绍
机构设置
患者服务
预约挂号
就诊须知
出-入院服务
交通路线
医院导航
医保服务
常见问题
意见建议
专家门诊表
科室导航
手术科室
非手术科室
危重急救
医技平台科室
通知公告
通知信息
招生招聘
招标公告
新闻中心
综合新闻
专题专栏
媒体聚焦
视频展播
科学研究
学术成果
科研展示
百年华西
华西院史馆
百年华西
终身教授
学科树
员工常用入口
人力资源管理系统
OA
数字图书馆
通知信息
当前位置:
首页
>
通知公告
>
通知信息
> 正文
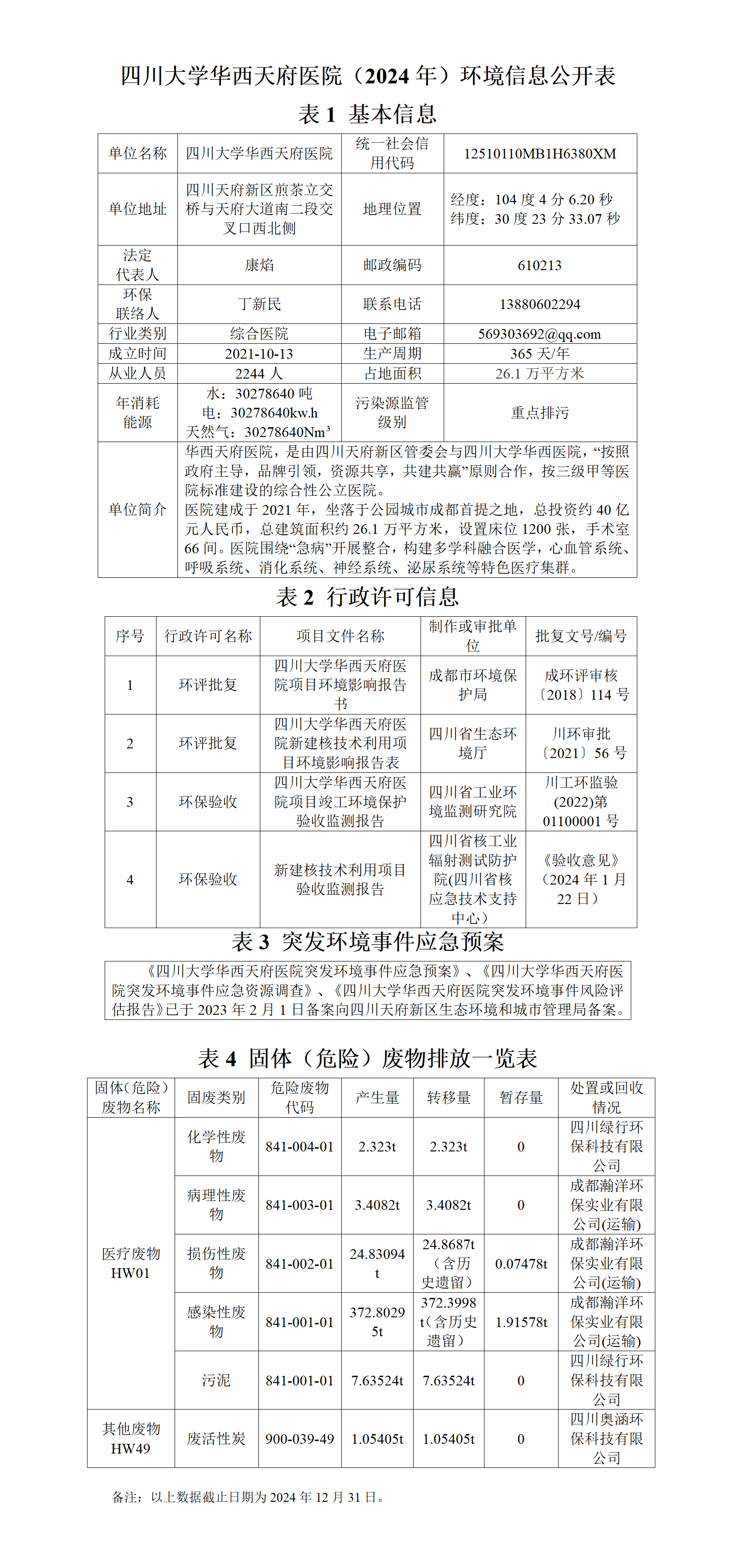
真人电子网址(2024年)环境信息公开表
作者:运行保障部
发布时间:2025-02-27
浏览量:
文章来源:运行保障部
上一条:
爱耳日义诊 下周一华西专家团免费看诊耳科问题!
下一条:
年后体检正当时!华西天府医院健康管理中心体检介绍3.0版本来了