近日,四川大学华西医院李为民教授、彭勇教授团队在肿瘤学领域著名期刊Molecular Cancer(IF=10.68)发表了非小细胞肺癌中环状RNA(circular RNA, circRNA)的最新研究成果,证明了circRNA可作为肺癌诊断的新型标志物。
该研究由华西医院独立完成,通讯作者为呼吸与危重症医学科李为民教授和生物治疗国家重点实验室彭勇教授。四川大学华西医院呼吸与危重症医学科在读博士研究生王成弟、生物治疗国家重点实验室在读博士研究生谭双燕与刘文荣为并列第一作者。本研究得到了国家自然科学基金等项目的支持。

肺癌是发病率和死亡率最高的恶性肿瘤之一,其中包括肺腺癌(LUAD)和肺鳞癌(LUSC)等病理类型的非小细胞肺癌(NSCLC)约占为85%。尽管近年来肺癌的诊断和治疗取得了一定进展,但其5年总生存率仍然很差,例如我国肺癌患者五年生存率仅为19.8%。因此,寻找灵敏度高、特异性好的新型生物标志物,对于肺癌早期筛查及其治疗非常重要。
CircRNA是一类具有闭合环状结构的RNA分子,由初始RNA转录本(primary transcripts)经反向剪切(back-splicing)形成,不受核酸外切酶降解。因此,circRNA在细胞和体液中稳定性较高,具有作为新型标志物的潜力。最新的研究表明,circRNA参与机体的正常生理活动,在肿瘤等重大疾病中也发挥着重要作用。但circRNA在肺腺癌和肺鳞癌中的表达及其作用机制尚不清楚、有待研究。
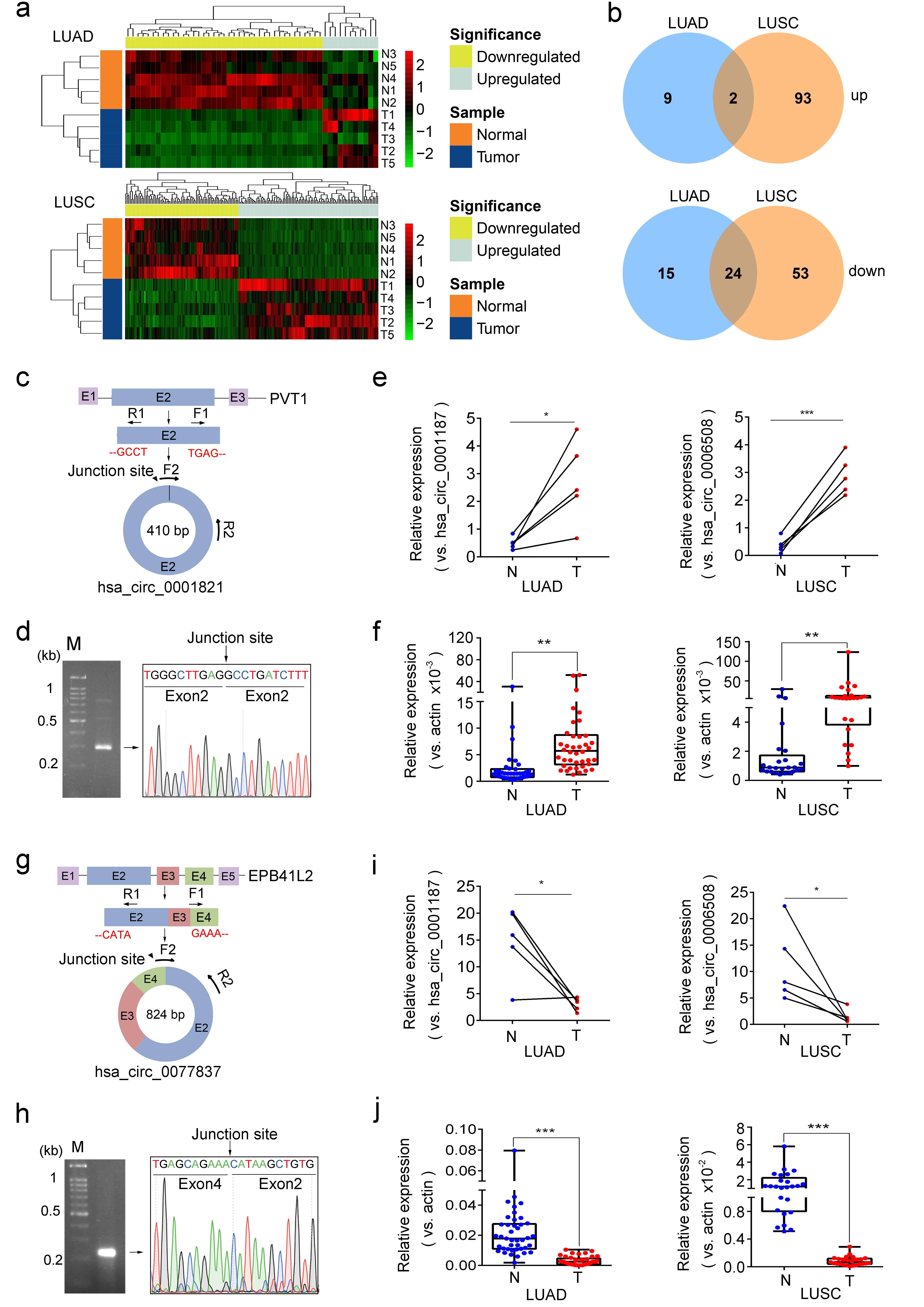
该研究团队通过RNase R消化来富集circRNA,构建文库进行高通量测序,并整合分析五个circRNA软件包,鉴定了circRNA在肺癌及其癌旁组织中的表达谱。研究表明,不同种类的circRNAs在肺癌组织中广泛表达,主要来源于基因的外显子区域。肺腺癌和肺鳞癌不仅具有共同的circRNA差异表达谱,而且还有各自独特的circRNA表达模式,表明circRNA具有作为非小细胞肺癌诊断标志物的潜力。

更多的临床样本证明,肺腺癌和肺鳞癌中hsa_circ_0001821的表达均显著升高,而hsa_circ_0077837的表达则显著降低。更为重要的是,ROC曲线分析表明,hsa_circ_0073837和hsa_circ_0001821可作为肺腺癌和肺鳞癌共同的分子标志物;hsa_circ_0001073和hsa_circ_0001495分别作为肺腺癌和肺鳞癌的特异性标志物,并且具有较高的诊断效能。

本研究通过对临床样本进行高通量测序,运用生物信息学大数据分析,结合生物学实验证明,发现circRNA具有作为新型分子标志物的潜力,为非小细胞肺癌病理亚型的临床诊断提供了新思路和新方法。
原文链接:https://molecular-cancer.biomedcentral.com/articles/10.1186/s12943-019-1061-8